我院男子篮球队参加2025年全区大学生篮球锦标赛(高职高专组)暨第28届中国大学生篮球三级联赛(内蒙古赛区)比赛报道
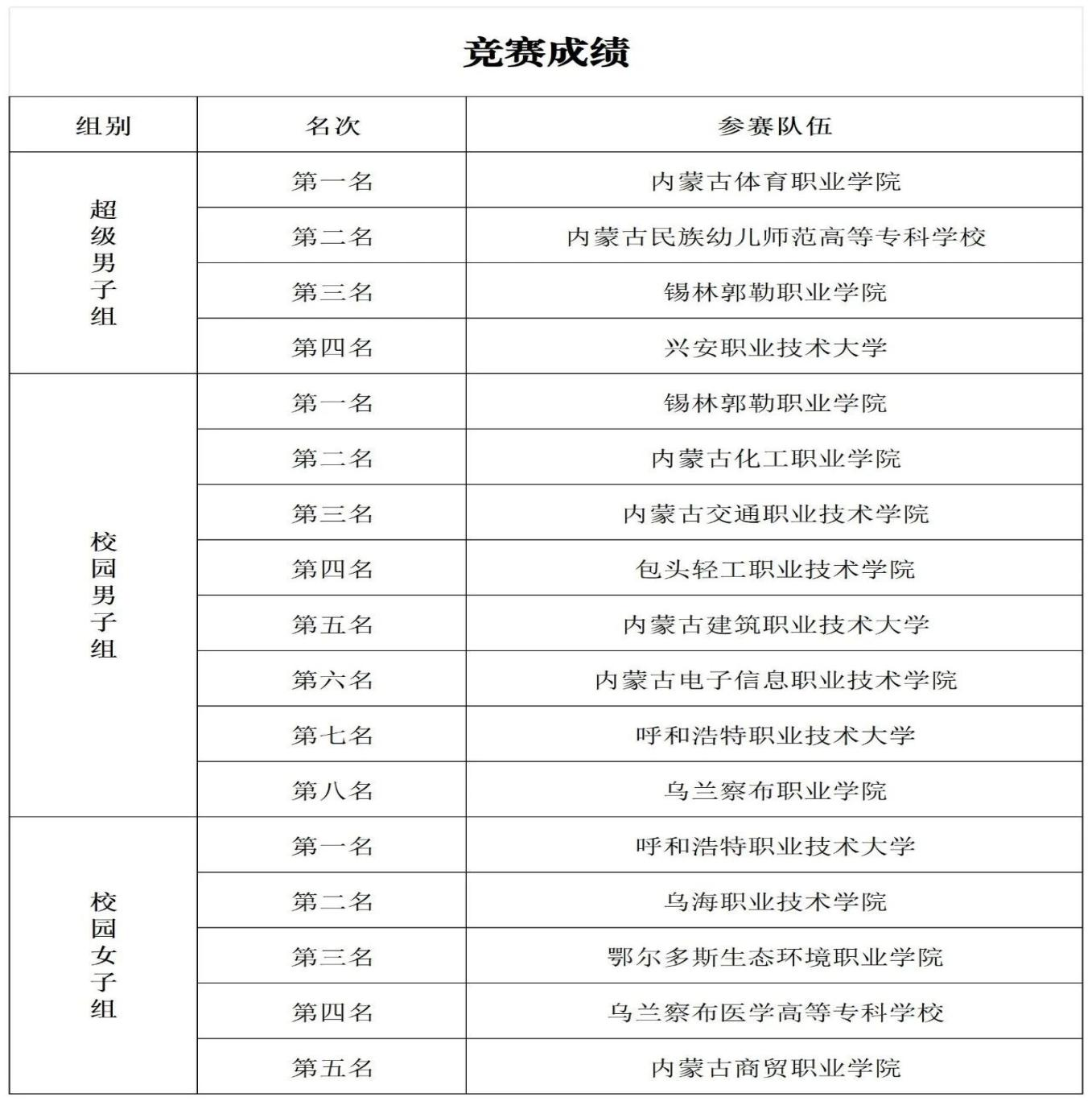
10月27日-11月3日,全区大学生篮球锦标赛(高职高专组)暨第28届中国大学生篮球三级联赛(内蒙古赛区)正式拉开战幕,本次赛事吸引全区21所高职院校近400名运动员参赛,我院男子篮球队参加高职高专校园组比赛,获得高职高专校园男子组第八名的好成绩。

我院篮球队怀揣着对篮球的热爱与拼搏精神,代表学院出征赛场,与来自全区各高职高专院校的劲旅同台竞技,用汗水书写青春华章。大大提升了我院在同类院校的影响力。
赛场上,我院队员们斗志昂扬、默契配合,每一次精准传球、凌厉突破、果断投篮都展现着扎实的竞技功底。面对强劲对手,他们毫不畏惧、奋勇争先,防守时严密布防、寸土不让,进攻时协同发力、锐不可当,一次次精彩攻防点燃现场气氛,充分彰显了我院学子顽强拼搏、永不言弃的体育精神。场下,教练团队精准研判局势、实时调整战术,为队员注入源源不断的动力。

此次赛事不仅为我院篮球队提供了交流学习、切磋技艺的平台,更展现了我院学子积极向上、团结奋进的良好风貌。为了参加这次比赛,我院各方面进行了充足的赛前准备,首先是院领导的高度重视,从精神关怀到后勤物资保障给予了非常大的支持。其次教练员以及全体队员们克服了种种困难,全天候的进行了赛前集训和准备,才获得了今天的优异成绩。未来,我院将持续重视体育育人工作,助力学子在运动中锤炼意志、增长才干,让青春在拼搏中绽放更多光彩。